2023年全国各省、直辖市高考录取分数线正在陆续发布!其中青海省录取分数线已明确,文史类本科一段普通班406分,理工类本科一段普通班(含优师专项计划)330分,开云官网在线娱乐为您分享详细内容。
2023年青海省各批次高考分数线汇总
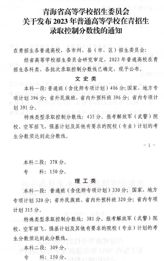
文史类本科一段普通班(含优师专项计划)406分,特殊类型录取控制分数线435分;理工类本科一段普通班(含优师专项计划)330分;特殊类型录取控制分数线381分。

声明:本文来源于央视新闻微信公众号、人民日报等,由开云官网在线娱乐团队整理制作,如有侵权,请及时联系我们删除。

























