海淀区红英小学唐家岭校区发布2025-2026学年第一学期期末转学申请接收通知,起始年级首学期及六年级不予受理。申请对象为二至五年级学生,京籍需满足户籍迁移或实际居住地变更条件,非京籍需完成“四证”审核并取得《在京就读证明》。需备齐户口簿、学籍信息表等材料,按学校要求提交审核,学位紧张时由区教委统筹协调安置。
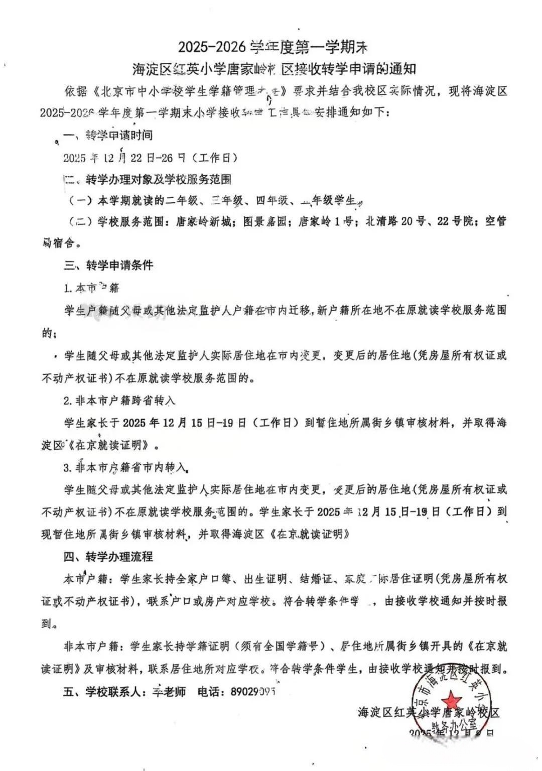
红英小学唐家岭校区2025-2026学年度第一学期期末接收转学申请的通知
依据《北京市中小学校学生学籍管理大》要求并结合我校区实际情况,现将海淀区2025-2026学年度第一学期末小学接收转学安排通知如下:
一、转学申请时间
2025年12月22日-26月(工作日)
二、转学办理对象及学校服务范围
(一)本学期就读的二年级、三年级、四年级、五年级学生
(二)学校服务范围:唐家岭新城;图景嘉园;唐家岭1号;北清路20号、22号院;空管局宿舍。
三、转学申请条件
1.本市籍学生户籁随父母或其他法定监护人户籍在市内迁移,新户籍所在地不在原就读学校服务范围的;,学生随父母或其他法定监护人实际居住地在市内变更,变更后的居住地(凭房屋所有权证或不动产权证书)不在原就读学校服务范围的。
2.非本市户籍跨省转入学生家长于2025年12月15日-19日(工作日)到暂住地所属街乡镇审核材料,并取得海淀区C《在京就读证明》。
3.非本市户籍省市内转入。学生随父母或其他法定监护人实际居住地在市内变更,变更后的居住地(凭房屋所有权证或不动产权证书)不在原就读学校服务范围的。学生家长于2025年12月15日-19日(工作日)到现暂住地所属街乡镇审核材料,并取得海淀区《在京就读证明》
四、转学办理流程
本市户籍:学生家长持全家户口簿、出生证明、结婚证、家庭,际居住证明(凭房屋所有权证或不动产权证书),联系户口或房产对应学校。将合转学条件学,由接收学校通知并按时报到。
非本市户籍:学生家长持学籍证明(须有全国学籍号)、居住地所属街乡镇开具的《在京就读证明》及审核材料,联系居住地所对应学夜。符合转学条件学生,由接收学校通知井按时报到。
五、学校联系人


温馨提醒:北京市中小学寒假前转学要求陆续发布,详情可收藏查看北京市各区中小学2024-2025学年度寒假前转学信息汇总(转学通知、材料、方式、流程等)

























